Новое поступление
Магазина Super Electric modules Market работает с 14.08.2013. его рейтинг составлет 87.62 баллов из 100. В избранное добавили 2295 покупателя. Средний рейтинг торваров продавца 4.5 в продаже представленно 3122 наименований товаров, успешно доставлено 17576 заказов. 1519 покупателей оставили отзывы о продавце.
Характеристики
*Текущая стоимость 1 906,68 уже могла изменится. Что бы узнать актуальную цену и проверить наличие товара, нажмите "Добавить в корзину"
| Месяц | Минимальная цена | Макс. стоимость | Цена |
|---|---|---|---|
| Mar-18-2026 | 2268.45 руб. | 2381.38 руб. | 2324.5 руб. |
| Feb-18-2026 | 2249.95 руб. | 2361.14 руб. | 2305 руб. |
| Jan-18-2026 | 1887.85 руб. | 1981.85 руб. | 1934 руб. |
| Dec-18-2025 | 2211.89 руб. | 2322.39 руб. | 2266.5 руб. |
| Nov-18-2025 | 1925.24 руб. | 2021.42 руб. | 1973 руб. |
| Oct-18-2025 | 2173.71 руб. | 2282.55 руб. | 2227.5 руб. |
| Sep-18-2025 | 2154.16 руб. | 2262.91 руб. | 2208 руб. |
| Aug-18-2025 | 2135.43 руб. | 2242.5 руб. | 2188.5 руб. |
| Jul-18-2025 | 2116.69 руб. | 2222.94 руб. | 2169 руб. |
Описание товара




...
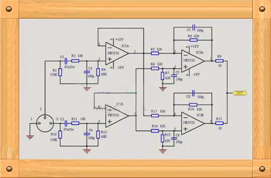
5 шт. одноконцевая сбалансированная Выходная плата XLR / RCA dual op amp/с ультранизким искажением
...




...
Описание товара
Схема: Линия искажений и шума намного ниже, чем средняя схема, поэтому схема выглядит немного сложной, не так просто, цель-низкое искажение и низкий уровень шума. В общем, он должен сбалансировать сигналы в несимметричный (односторонний) выходной сигнал, вы можете использовать 1/2 NE5532 плюс четыре резистора 10K, согласно рис. IC2A соединение может быть реализовано. На данный момент на рис. R5 ~ R8 берется 10K, пара сбалансированных сигналов на входе от R5, R6 слева, вы можете получить односторонний выходной сигнал с правого конца R9. Схема дифференциального усилителя довольно проста. Выходной шум низкий, обычно до-104dBu (0dBu = 775mV), но все еще чувствую себя шумно, для использования так называемого двойного сбалансированного уровня, то есть, два этапа дифференциального усилителя состоит из IC2A, IC2B состава, соответственно, во время приема баланса после добавления входных сигналов вместе, Частичное смещение несвязанного шума, в результате чего уменьшилось количество шума в 3 дБ, а также Улучшилось соотношение отклонения от общего режима цепи (CMRR). Дополнительные улучшения также IC2A, перед IC2B каждый уровень плюс последователь напряжения IC1A, IC1B. Это не только улучшает входное сопротивление, также делает IC2A, IC2B восьми резисторов R5, R6, R7, R8, R13, R14, R15, сопротивление R16 уменьшено до 820 от оригинального 10K Европы, значительно уменьшая сопротивление тепловому шуму в конце концов, уровень шума уменьшен-112dBu, Чем традиционная Одиночная дифференциальная схема усилителя для улучшения 8 дБ. Плата моно, две стерео пластины. Изысканные двухсторонние стеклопластиковые доски FR4, Высококачественная печатная плата (77 мм × 37 мм), толщина 2 мм, следы дуги немного заземлены. Импортные высококачественные RC компоненты в сборе. KOA 1/4 Вт цветное кольцо Прецизионные Металлические пленочные резисторы, электролитические, позолоченные IC розетки (Легкое обновление), производство США NE5532 dual op amp 2, подключено к стабильному напряжению ± 5 В ~ ± 15 В для работы. Работа: монтажная плата для cd-плеера, сбалансированный сигнал XLR, выходы цепи переключаются на одноконечные RCA выходы на следующий уровень (или предварительный усилитель). Плата может поставить лучший op amp, такой как AD826, AD827, OPA2134, OPA2604, OPA2111 op amp s и другие высококачественные, вертикальные контрольные стержни, смотрите эффект теней. ...Добро пожаловать в наш магазин, наслаждайтесь доставкой здесь, вы можете свободно связаться со мной, если у вас возникнут какие-либо вопросы, Обычно мы отправляем данные, код по электронной почте. Надеемся на сотрудничество с вами.
Оплата:
Мы принимаем только платежи по картам и переводы Western Union Оплата другими способами (например, банковским чеком или почтовым переводом) невозможна. Приносим свои извинения. Доставка:Смотрите так же другие товары:
